반응형
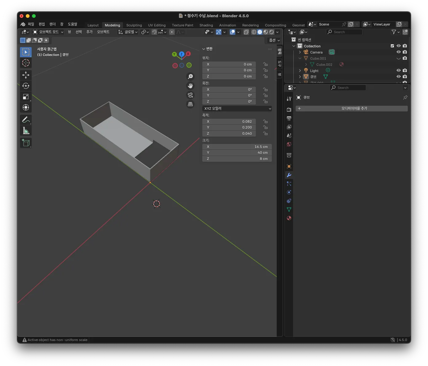
사이즈 실측해서 형상을 만들었으나.. 출력 시 크기가 플레이트를 넘어서기 때문에 나눠서 출력해야 함
맥이라 블렌더로 형상 만들기

자르기 후 커넥터 추가, 서포트 활성화

벽면 두께가 3mm 라서 실제 출력되었을 땐 원하는 형태로 출력되지 못함
수정해서 출력하지 않고 그냥 순간접착제로 붙여 쓰기로 함
처음 모델링을 해서 출력해보니...
공차에 대한 고려사항
커넥터 기능이 생각보다 다를 수 있음
형상부터 조립을 고려하는 것도 괜찮음
필요 시 모서리 면은 곡면 처리
등등 잘 만들기엔 고려할 것이 많다는 것을 느낌...


반응형