반응형


공식 액세서리에 받침대가 별로여서 공개된 모델링을 찾아서 형상을 수정해서 출력해봄
https://makerworld.com/ko/models/881683-beem-water-filter-drip-tray
찾아본 것 중 가장 맘에 듬

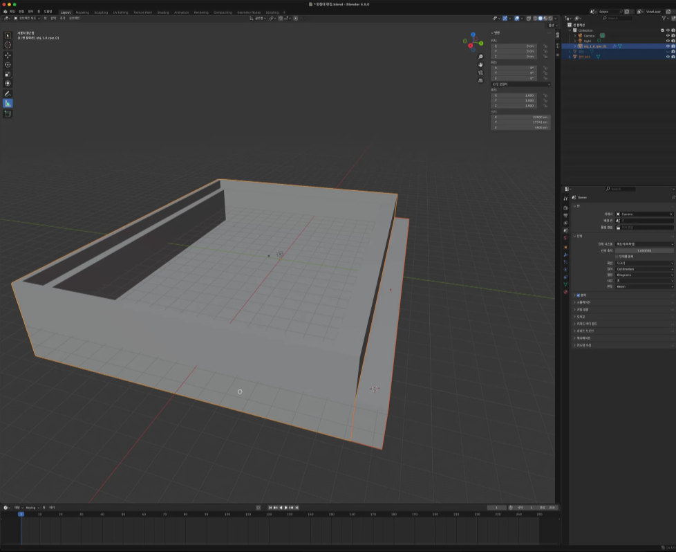
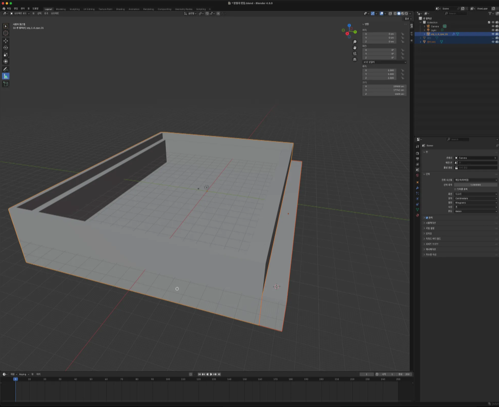
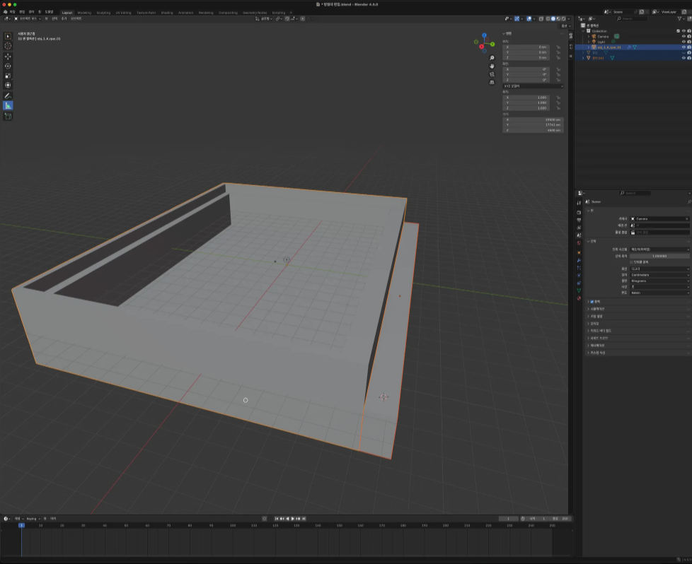
그런데 한쪽 면이 이 제품에 딱맞게 곡면 처리 되어있었음.
한쪽면을 평탄하게 하고 정수기 아래쪽에 나중에 자석으로 잘붙도록 처리하려고 홈 부분에 맞게 수정해줌.

기존 설계에서 크기를 조정하기 보단 출력할 때 비율로 크기를 조정하기로 함

반응형